Cùng bạn đọc,

Gần 20 năm đã qua, trong hành trình tìm lại cội nguồn, tôi đã viết nhiều bài báo và những cuốn sách. Do nhiều nguyên nhân, trên trang blog của mình, tôi mới công bố những bài báo. Nay điều kiện cho phép, tôi xin lần lượt công bố những cuốn sách, giúp bạn đọc theo dõi có hệ thống hơn.

Chân thành cảm ơn.

Sài Gòn, tháng Giêng năm 2022.

Hà Văn Thùy







TIỀN SỬ NGƯỜI VIỆT



HÀ VĂN THÙY



TIỀN SỬ NGƯỜI VIỆT

 

(ON THE PREHISTORY OF THE VIET)








MỤC LỤC

CHƯƠNG I.

NGUỒN GỐC DÂN CƯ PHƯƠNG ĐÔNG

trang 7.

CHƯƠNG II.

                                  QÚA TRÌNH HÌNH THÀNH DÂN CƯ PHƯƠNG ĐÔNG

trang 23

CHƯƠNG III.

THỜI ĐẠI ĐỒ ĐÁ Ở VIỆT NAM

trang 49

CHƯƠNG IV.

VĂN HÓA ĐÁ MỚI TRÊN ĐẤT TRUNG HOA

trang 72

CHƯƠNG V

THỜI ĐẠI ĐỒ ĐỒNG

trang 112

CHƯƠNG VI

VĂN MINH NÔNG NGHIỆP CỦA NGƯỜI VIỆT

trang 154

CHƯƠNG VII

VĂN HÓA PHI VẬT THỂ CỦA NGƯỞI VIỆT.

trang 167

CHƯƠNG VIII

NGUỒN GÓC VÀ QUÁ TRÌNH

HÌNH THÀNH TIẾNG VIỆT

trang 190

CHƯƠNG IX

QUÁ TRÌNH HÌNH THÀNH CHỮ VIẾT

CỦA NGƯỜI VIỆT

trang 205

CHƯƠNG X

BÁCH VIỆT

trang 244

CHƯƠNG XI

SỰ HÌNH THÀNH CÁC NHÀ NƯỚC ĐÔNG Á CỔ. 

 trang 271

CHƯƠNG XII

SỰ HÌNH THÀNH CÁC NHÀ NƯỚC

ĐÔNG NAM Á CỔ

trang 303

CHƯƠNG XIII

QÚA TRÌNH HÌNH THÀNH CÁC NHÀ NƯỚC CỔ TRÊN ĐẤT VIỆT NAM.

trang 323









SUY NGẪM VỀ TIỀN SỬ VIỆT

 

Khảo cổ học là khoa học bắt đầu và kết thúc với vật cổ. Một khi không có vật cổ, khảo cổ học chấm dứt! Suốt thế kỷ XX, chúng ta chỉ biết cốt sọ cổ nhất của người Việt tại Sơn Vi 32.000 năm. Những câu hỏi bức xúc được đưa ra: Phải chăng ngưới Sơn Vi là người hiện đại xuất hiện sớm nhất trên đất Việt Nam? Họ từ đâu tới? Không lời đáp! Rồi khi phát hiện bộ xương người Liễu Giang Quảng Tây 68.000 năm và cốt sọ hang Tampa Lin Bắc Lào 63.000 năm, có thêm cật vấn: “Họ là ai, từ đâu ra, có quan hệ thế nào với người Sơn Vi và những người Việt cổ khác?” Khảo cổ học im lặng!

Những năm cuối thế kỷ XX, bùng nổ thông tin gây chấn động: “Người hiện đại Homo sapiens xuất hiện ở châu Phi 200.000 năm trước. Khoảng 70.000 năm trước, theo ven biển Ấn Độ Dương, người từ châu Phi di cư tới Việt Nam. Nghỉ lại ở đây 20.000 năm để gia tăng nhân số, 50.000  năm trước, người từ Việt Nam lan tỏa ra các đảo Đông Nam Á và chiếm lĩnh Ấn Độ. 40.000 năm trước, do khí hậu phía Bắc được cải thiện, người từ Việt nạm đi lên khai phá Hoa lục. 30.000 năm trước, từ Siberia vượt qua eo Bering, chinh phục châu Mỹ…”  Giới khảo cổ học choáng váng. Tuy nhiên, khám phá từ ADN không thể nghi ngờ! Như vậy, thực tế cho thấy, con người đã có mặt tại Việt Nam từ 70.000 năm trước. Nhưng thổ nhưỡng và khí hậu khắc nghiệt đã xóa đi mọi dấu vết của họ, khiến cho 40.000 năm chìm vào đêm tối! 

Người từ châu Phi tới Việt Nam là ai? Chưa bao giờ di truyền học trả lời câu hỏi rất quan trọng này. Dựa trên bằng chứng khảo cổ là những cốt sọ, nhân học đưa ra lời đáp: “Vào thời đồ đá, trên đất Việt Nam xuất hiện hai đại chủng Australoid và Mongoloid. Họ hòa huyết với nhau và con cháu họ hòa huyết tiếp sinh ra bốn chủng người Việt cổ Indonesian, Melanesian, Vedoid và Negritoid, cùng thuộc nhóm loại hình Australoid. Sang thời kim khí, người Mongoloid phương Nam xuất hiện và trở thành chủ thể dân cư. Người Australoid biến mất khỏi đất này không hiểu do di cư hay đồng hóa?” Đây là khám phá quyết định chiều hướng của lịch sử: những con người được sinh ra ở Việt Nam 70.000 năm trước làm nên dân cư và văn minh phương Đông!

Điều không bình thường là, gần hết thập kỷ thứ hai của thế kỷ XXI, chưa có bất cứ nghiên cứu nào về khoảng thời gian 40.000 năm “ngoài vòng khảo cổ!” Tổ tiên Việt đã sống thế nào trong suốt thời gian dằng dặc ấy? Không giải được câu hỏi này, không thể nói gì về tiền sử người Việt! Khi không có hiện vật khảo cổ, là lúc trí tưởng tượng bắt đầu. Có thể là kịch bản như thế này:

70.000 năm trước, trên đường sang phương Đông, một dòng người châu Phi theo bờ Tây của Borneo, bước vào đồng bằng Sundaland, rồi đi lên hướng Bắc. Lúc này đang Thời Băng hà, mực nước biển thấp hơn hôm nay 130 mét. Đông Nam Á là lục địa mênh mông. Không hiểu vì sao họ không tỏa ra chiếm lĩnh vùng đất màu mỡ này mà đi tiếp tới miền Trung Việt Nam rồi dừng lại. Chúng tôi đoán, chỉ đoán thôi, có khoảng 2000 đến 3000 người thuộc hai đại chủng Australoid và Mongoloid tới được Việt Nam. Sau hành trình 15.000 năm gian nan, tới đây họ đã gặp “địa đàng ở phương Đông”với khí hậu ấm áp, rừng cây xanh tươi, nhiều muông thú, hoa trái, sông suối nhiều ốc, sò, tôm, cá… Những nhóm nhỏ khoảng 15-20 người gặp nhau khi cùng săn bắn và hái lượm. Tình yêu đến và những đứa trẻ ra đời. Theo năm tháng, dân số tăng lên. Một số ít sống trong hang động còn phần lớn dựng những túp lều bằng cây lá dưới tán rừng.

Ban đầu, theo tập tục truyền lại từ tổ tiên, họ đập vỡ những hòn sỏi, chế tác những chiếc búa đá cũ dùng cho săn hái. Nhưng rồi, từ cuộc sống định cư, vào thời gian rảnh rỗi, người đàn bà bắt đầu chăm sóc những vạt rau đầu tiên bằng cách nhặt bỏ cỏ dại, tưới nước, bón phân... Họ cũng chọn rồi chăm sóc những cây cho quả bằng cách chặt dây leo, tỉa bớt cành và cây dại xung quanh, cho cái cây “của mình” nhận được nhiều ánh sáng hơn. Người hái lượm phát hiện ra khoai sọ, một loại cây cho củ ngon, lành mà lại dễ trồng, rồi kê, cao lương… Cứ như thế, từng chút một, những vạt rau, những vườn cây quả, những luống khoai lang khoai sọ ra đời, bổ sung lượng thức ăn quan trọng vào cuộc sống săn hái.

Không phải khảo cổ mà di truyền học khám phá, trong quá khứ có hai lần số lượng lớn người rời Việt Nam chiếm lĩnh thế giới. Lần đầu vào 50.000 năm trước, đi ra các đảo Đông Nam Á và Ấn Độ. Đợt sau, 40.000 năm trước, đi lên Hoa lục rồi sang châu Âu và qua eo Bering chinh phục châu Mỹ. Di cư là kết quả của bùng nổ dân số. Vậy thì nguyên nhân nào làm nên hai cuộc bùng nổ dân số vĩ đại trên? Cố nhiên không phải do lượng thú hoang tăng đột biến, cung cấp nguồn dinh dưỡng lớn. Chỉ có thể là lượng thức ăn lớn nhận được từ những cây trồng “bán thuần hóa” đã tạo ra năng lượng giúp cho nhân số tăng nhanh! Vậy là, trong 40.000 năm âm thầm ấy, người Việt không chỉ săn bắn hái lượm mà còn sở hữu thực vật “bán thuần hóa” tạo ra khối lượng thức ăn quan trọng. Phương thức sống ấy đi suốt theo hành trình của người Việt.

Khám phá cuộc di cư lần thứ nhất, di truyền học phản bác quan niệm của khảo cổ và nhân học cho rằng “1.500 năm TCN, người Arian xâm lăng Ấn Độ, đẩy người Indonesian từ đất Ấn sang xâm chiếm Đông Dương.” Khám phá cuộc di cư thứ hai, di truyền học bác bỏ quan niệm định hình của thế kỷ XX “người từ Trung Quốc đi xuống làm nên dân cư và văn hóa Việt Nam.”

Năm 2013, nhờ thành tựu kỳ diệu của di truyền học, khoa học tìm ra chủ nhân hang Điền Nguyên, xác nhận việc người Việt đặt chân tới bờ Nam Hoàng Hà 40.000 năm trước. Trong khi đó, khảo cổ học, từ khai quật hàng chục di chỉ trên lưu vực Dương Tử và Hoàng Hà, khám phá 20.000 năm trước, người Việt chế tác công cụ gốm đầu tiên và 12.400 năm trước thuần hóa thành công lúa nước… Công cụ đá mới, đồ gốm, kê, lúa, rồi gà, chó, lợn… theo chân người Việt đi lên lưu vực Hoàng Hà, sáng tạo những văn hóa khảo cổ nổi tiếng Giả Hồ, Ngưỡng Thiều... Tại Ngưỡng Thiều, người Việt cổ mã di truyền Australoid hòa huyết với người Mongoloid sống du mục trên bờ Bắc, sinh ra người Việt hiện đại Mongoloid phương Nam. Người Mongoloid phương Nam tăng số lượng, trở thành chủ thể dân cư lưu vực Hoàng Hà…

Đúng là, từ giữa thiên niên kỷ III TCN, người lưu vực Hoàng Hà di cư xuống phía Nam. Nguyên nhân sự kiện này từ đâu? Hầu hết học giả thế giới cho rằng, đó là sự mở rộng của nông nghiệp. Vậy, động lực nào thúc đẩy con người làm việc đó? Phải chăng là để thực hiện giấc mơ “khai hóa văn minh?” Hoàn toàn không có chuyện lãng mạn như vậy! Phải hiểu thực chất của vấn đề, là nguyên nhân lịch sử. Sau 40.000 năm làm chủ Hoa lục, người Việt tạo dựng nhà nước Lương Chử hùng mạnh với nền văn hóa rực rỡ. Hơn ai hết, họ mong muốn cuộc sống hòa bình. Nhưng rồi chiến tranh khốc liệt xảy ra khi năm 2698 TCN, những bộ lạc du mục hung hãn trên bờ Bắc Hoàng Hà do họ Hiên Viên cầm đầu, đánh vào Trác Lộc, chiếm giang sơn của người Việt, lập nhà nước Hoàng Đế. Hàng triệu người mất đất, phải rời bỏ ruộng vườn chạy về phía nam. Cuộc chiến khốc liệt và dai dẳng đã hằn lên những nếp nhăn trong Kinh Thư, cuốn sử mở đầu của Trung Quốc: “Phạt Tam Miêu, đầy Tam Miêu tam phục, ngũ phục…” “Ngươi phải ghi nhớ, không được để Tam Miêu quấy rối Trung Quốc!” (Lời vua Nghiêu dạy bề tôi). Đấy là ở thời Nghiêu Thuấn, “thời đại Hoàng Kim.” Từ sau thời Chu, hàng triệu người Tiên Ti, Hung nô vào chiếm đất, mặc sức chém giết… đẩy những đợt sóng người Việt chạy về nam tìm đường sống. Hoàn toàn không phải chuyện mở rộng nông nghiệp lãng mạn mà là cuộc chạy trốn cái chết. Đó là buổi giao thời, khi người Việt hiện đại Mongoloid phương Nam – lớp con cháu đi làm ăn xa, từ Núi Thái-Trong Nguồn trở về, thay máu đồng bào và đổi mới kỹ năng sống, đưa tộc Việt từ văn minh đá chuyển sang văn minh kim khí của thời đại Phùng Nguyên-Đông Sơn rực rỡ.                                      

Cuốn sách trong tay sẽ nói với bạn về một lịch sử chưa từng biết: rời đất Việt Nam, người Việt chiếm lĩnh thế giới, làm nên phần lớn loài người. Tiếng Việt là chủ thể làm nên ngôn ngữ Trung Hoa, chữ Việt là chủ thể làm nên chữ viết Trung Hoa. Những thành tựu rực rỡ của văn hóa phương Đông là sản phẩm sáng tạo của người Việt…

Chân thành cảm ơn bạn tôi, Tiến sỹ Đào Trọng Liên giúp in cuốn sách này.

                                                                                          

                                                                                          Sài Gòn, Hè năm 2019

                                                                                              Hà Văn Thùy

 

                                         

                                

THINKING ABOUT PREHISTORY OF THE VIET

 

Archeology is the science of beginning and ending with ancient artifacts. Once there is no antiquity, archeology ends! Throughout the twentieth century, we only knew the oldest skull of Vietnamese people in Son Vi for 32,000 years. The pressing questions are raised: Are Son Vi people the modern people who appeared earliest in Vietnam? Where are they from? No reply! Then when they discovered the skeleton in Liu Jiang Guangxi 68,000 years and the skull of the Tampa Lin cave in Northern Laos 63,000 years, there was an additional question: “Who are they, from where are they, how is the relationship with the Son Vi man and the other ancient Vietnamese?” Silent archeology!

Late twentieth century, a shocking information explosion: “Modern man Homo sapiens appeared in Africa 200,000 years ago. About 70,000 years ago, according to the Indian Ocean coast, people from Africa emigrated to Vietnam.  Staying here for 20,000 years to increase the population, 50,000 years ago, people from Vietnam spread to the islands of Southeast Asia and occupied India. 40,000 years ago, due to the improved northern climate, people from Vietnam set out to explore mainland China. 30,000 years ago, from Siberia they crossed the Bering Strait, conquered the Americas ...” Archeologists were stunned. However, the discovery from DNA cannot be doubted! Thus, the fact shows that people were present in Vietnam 70,000 years ago. But the soil and the harsh climate have erased their tracks, sending 40,000 years in darkness!   

Who are people from Africa to Vietnam? Genetics has never answered this very important question. Based on archaeological evidence that the skulls, anthropology gave the answer: “At the beginning, there were two big races of Australoid and Mongoloid to Vietnam. They mixed blood with each other and gave birth to four ancient Vietnamese strains: Indonesian, Melanesian, Vedoid and Negritoid, belonging to the Australoid type. In the bronze age, South Mongoloid people appeared and became the subjects of population. The Australoid disappeared from this land because of migration or assimilation? ” This is the discovery that determines the direction of history: the people who were born in Vietnam 70,000 years ago made the people and civilization of the Eastern!     

Unusually, for most of the second decade of the twenty-first century, there has not been any study of a period of 40,000 years "out of archeology!" How did the Vietnamese ancestors live during this very long  time?  Not solve this question, can't say anything about Vietnamese history! When there are no archaeological artifacts, it is time for imagination to begin. It could be a scenario like this: 

70,000 years ago, on the way to the East, a line of Africans followed the West Bank of Borneo, entered the Sundaland plain, and went North. It was during the ice age, the sea level is 130 meters below today. Southeast Asia is a vast continent. For some reason, they did not radiate to occupy this fertile land, but continued to Central Vietnam and stopped. We guess, there are about 2,000 to 3,000 people from both Australoid and Mongoloid races to Vietnam. After a difficult journey of 15,000 years, they came here to meet with a "Eden in the East" with a warm climate, lush green forests, many animals, fruits, rivers and streams with lots of snails, shellfish, shrimp, fish ... These small groups of 15-20 people met when hunting and gathering together. Love comes and the babies are born. Over the time, the population increased. A few live in caves and most of them build huts by leaves under the forest canopy.

Initially, according to the tradition passed down from ancestors, they smashed pebbles, crafted old stone hammers for hunting. But then, from the settled life, in her free time, the woman began to take care of the first vegetable flap by picking up weeds, watering, fertilizing ... They also chose and tended the plants for fruit by chopping up vines, pruning branches and wild plants around, for "his" tree get more light. They discovered taro, a tree that produces good, healthy tubers that are easy to grow, then millet, sorghum ... Just like that, little by little, vegetable, sweet potatoes, fruit orchard born, adding an important amount of food to the hunting life.

Not archeology but genetics discovers, in the past there were two times of the people leaving Vietnam to occupy the world. The first time was 50,000 years ago, going to the islands of Southeast Asia and India. Then, 40,000 years ago, went to mainland China and then to Europe and over the Bering Strait to conquer the Americas. Migration is the result of a population explosion. So, what causes these two great population explosions? Of course not because of the sudden increase of wild animals, providing a great source of nutrition. It is only possible that the large amount of food received from "semi-domesticated" crops has produced energy that has helped the population grow rapidly! So, in those 40,000 years of silence, the Vietnamese not only hunted-gathering but also possessed "semi-domesticated" plants, creating an important amount of food. That way of living goes along the journey of Vietnamese people.

Discovering the first migration, genetics rejected the notion of archeology and anthropology that "1,500 BC, Indonesian from India to invade Indochina." Discover second migration, genetics rejected the defining concept of the twentieth century "people from China came down to make up Vietnamese people and culture."                                       

In 2013, thanks to the marvelous achievement of genetics, science found the owner of Tianyuan cave, confirming the Viet arrival on the Southern bank of the Yellow River 40,000 years ago. Meanwhile, archeology, from excavating dozens of sites in the Yangtze and the Yellow River basin, discovered 20,000 years ago, the Viet people crafted the first ceramic tool and 12,400 years ago successfully domesticated wet rice ... New stone tools, pottery, millet, rice, chickens, dogs, pigs ... followed the Viet people to the Hoang Ha basin, creating famous archaeological culture of Jiahu, Yangshao ... At Yangshao, Viet people mixed blood with Mongoloid people on the North bank, born modern Viet with South Mongoloid gene. South Mongoloid people increased in number, becoming the subjects of the population in South Yellow River.

      It is true that, from the middle of the third millennium BC, the people of the Yellow River basin migrated south. Cause this event from? Most world scholars think that this is an extension of agriculture. So, what motivates people to do it? Is it to realize the dream of " civilization expansion?" There is absolutely no such romance! Must understand the nature of the problem, is the historical cause. After 40,000 years of mastering the mainland, the Viet people created the mighty Liangzhou state with a brilliant culture. More than anyone, they desire a peaceful life. But then fierce war occurred when in 2698 BC, nomadic tribes on the  Northern of Yellow River led by Hien Vien, attacked Zhoulou, occupied the land of the Viet people, and established the Emperor state. Many of people lost their land and left their fields to run south.    

The fierce and persistent battle was write  in the Shangshu, China's opening history: "Penalty Sanmiao, exile Sanmiao 300 miles, 500 miles  ..." "You must remember, do not let Sanmiao harass China! ”(The Word of Yao). It was in the Yao, Shun period, "the Golden Age." Since the after Zhou Dynasty, millions of Tianti and Mongol invaded the land, trying to kill ... pushing waves of Viet people run to the south. It was not expanding agriculture but fleeing death. It was a transitional time, when the Viet people the descendants of the ancestors migrated since ancient times went away to Taishan -Zhongyuan, returned to change the blood of their compatriots and renewed their life skills, bringing the Vietnamese race from stone civilization turning to the brilliant Phung Nguyen-Dong Son era.        

The book in hand will tell you about an unprecedented history: leaving Vietnam, the Viet people occupying the world, making up the majority of Eastern humanity. Vietnamese is the subject of Chinese language, Vietnamese script is the subject of Chinese writing. The brilliant achievements of Eastern culture are the creative products of Viet people ...

A big thank you to my friend, Dr. Trong Lien Dao for helping to print this book.

                                                                                          

                                                                                          Saigon, Summer 2019

                                                                                                 Ha Van Thuy                  







CHƯƠNG I

NGUỒN GỐC DÂN CƯ PHƯƠNG ĐÔNG

 

Đất nước nhỏ nhưng là nơi phát tích của dân cư châu Á nên Việt Nam có vai trò đặc biệt trong văn minh phương Đông. Do vậy, muốn nghiên cứu lịch sử văn hóa phương Đông phải hiểu biết về lịch sử văn hóa Việt Nam. Đồng thời, cũng chỉ có thể hiểu thấu đáo lịch sử văn hóa Việt Nam khi có sự hiểu biết sâu sắc lịch sử văn hóa phương Đông. Văn hóa, lịch sử là kết quả hoạt động xã hội của cộng đồng người làm nên nền văn hóa và lịch sử đó. Vì vậy, chúng tôi bắt đầu sách này bằng nghiên cứu nguồn gốc dân cư phương Đông.

  I. Nguồn gốc dân cư phương Đông theo quan niệm truyền thống

Hầu như mọi cuốn sử phương Đông hiện có đều do các học giả phương Tây viết hoặc được hình thành dựa theo ý tưởng của học thuật phương Tây mà chủ yếu thuộc trường phái Viễn Đông Bác cổ của người Pháp. Những yếu nhân sáng lập Viễn Đông Bác cổ là những nhà Hán học. Là học giả phương Tây, họ thấm nhuần quan niệm Âu trung cho rằng, châu Âu là cội nguồn của văn minh thế giới. Văn minh nhân loại xuất phát từ Hy-La lan tới Trung Đông rồi từ đây chuyển dịch sang châu Á. Là nhà Hán học, họ cũng là những người chủ trương Trung Hoa là trung tâm của văn minh châu Á. Được hình thành tại đồng bằng miền Trung Hoàng Hà, con người cùng văn minh Hoa Hạ lan tỏa về phía Đông Nam, khai hóa các tộc người dã man trong khu vực…

Nhận thức rằng, lịch sử là sản phẩm hoạt động xã hội của cộng đồng người diễn ra tại thời gian và không gian cụ thể trong quá khứ; do vậy, khi tìm hiểu lịch sử phương Đông, các học giả bỏ nhiều công sức nghiên cứu về nguồn gốc và quá trình hình thành dân cư khu vực. Tuy nhiên, muốn biết con người khu vực thì trước hết cần phải biết nguồn gốc loài người. Từ đầu thế kỷ XX, tồn tại hai quan niệm khác nhau về nguồn gốc loài người. Giả thuyết châu Phi (Out of the Africa hypothesis) cho rằng, loài người được sinh ra từ nơi duy nhất là châu Phi. Trái ngược với nó là giả thuyết nhiều vùng (Multiregional hypothesis) xác định, con người được sinh ra từ nhiều nơi khác nhau: châu Phi sinh ra người da đen, châu Âu sinh ra người da trắng. Vùng Lưỡng Hà sinh ra dân Sumer; còn người da vàng xuất xứ từ châu Á. Vào thập kỷ 1920, từ khám phá văn hóa Ngưỡng Thiều với những công cụ đá mới tiến bộ, đồ gốm tinh xảo, nông nghiệp trồng kê phát triển và nhất là di cốt chủ nhân Ngưỡng Thiều gần với người Trung Quốc hiện đại, giới khoa học cho rằng, người Ngưỡng Thiều là tổ tiên của dân cư Trung Hoa.

Từ phát hiện di chỉ Chu Khẩu Điếm với di cốt người Đứng thẳng Homo erectus 600.000 năm và ở tầng văn hóa mới hơn (New Cave) di cốt người Homo sapiens 27.000 năm cách nay nên nảy sinh quan niệm cho rằng, trên đất Trung Hoa, người Homo erectus đã chuyển hóa thành Homo sapiens và Trung Quốc là nơi phát sinh của con người châu Á. Những phát hiện khảo cổ ở Tây Tạng cho thấy người cổ Tây Tạng có nhiều nét giống với các chủng người trên thế giới. Từ đó hình thành thuyết cho rằng, con người xuất hiện ở Tây Tạng rồi lan tỏa ra toàn thế giới. Tuy nhiên, hiểu biết như vậy về dân cư châu Á là chưa đủ cơ sở, vì chưa thể xác định nguồn gốc cũng như quá trình hình thành của các dân tộc phương Đông.

Một phương cách mới được áp dụng vào nghiên cứu dân cư là ngôn ngữ học lịch sử. Từ thế kỷ XIX, ở phương Tây, ngôn ngữ học lịch sử ra đời để khảo cứu mối quan hệ giữa các tộc người từ sự gần gũi về ngôn ngữ. Dựa vào đặc trưng ngôn ngữ, giới ngôn ngữ học chia các ngôn ngữ phương Đông thành các họ ngôn ngữ: Hán-Tạng, Tai-Kadai, Mon-Khmer, Nam Á… Từ đó, các cộng đồng dân cư được phân chia theo ngôn ngữ. Năm 1838, Giám mục Taberd cho rằng “Tiếng Annam là một nhánh suy thoái của ngôn ngữ Hán”. Năm 1912, Henry Maspero ghép tiếng Việt vào họ ngôn ngữ Tai-Kadai và được đông đảo giới khoa học đồng thuận…

Tới giữa thế kỷ trước, từ ba hệ quy chiếu là cổ thư Trung Hoa, khảo cổ học và ngôn ngữ học lịch sử, cội nguồn dân cư châu Á và sự hình thành các tộc người phương Đông được xác định như sau:

"Sau bốn lần băng tuyết, những người sống sót trú trên rặng núi Thiên Sơn. Sau đó nhóm người này tỏa ra phía Tây làm dân da trắng, nhóm người tỏa ra phía Ðông làm dân da vàng. Nhóm người này chia làm hai ngả: Thiên Sơn Bắc lộ gồm Mãn, Mông, Hồi. Một theo Thiên Sơn Nam lộ gồm Miêu, Hoa, Tạng. Trong đó Tạng là Anhđônê, Mã Lai Á, Nam Dương, Cao Mên, Chàm. Hoa là Hán tộc sau này. Miêu là Tam Miêu, Bách Việt trong đó có Âu Việt (Miên, Thái, Lào), Miêu Việt (Mèo, Mán), Lạc Việt (Việt Nam, Mường).” [1] Quan niệm bao quát này đã chi phối tư tưởng các sử gia khi viết lịch sử phương Đông. 

Học giả Đào Duy Anh cho rằng: “Theo nhiều nhà nhân chủng học hiện thời thì ở thời thượng cổ, giống người Anhđônediêng bị giống Ariăng đuổi ở Ấn Độ mà tràn sang Ấn Độ-China, làm tiêu diệt người thổ trước đầu tiên ở đấy là giống Melanêdiêng rồi một phần trong đám di dân ấy đi thẳng mãi sang Nam Dương quần đảo, còn một phần ở lại Ấn Độ-China, ở phía nam thành người Chiêm Thành và Cao Man sau đồng hóa theo văn hóa Ấn Độ, ở phía bắc thì hỗn hợp với giống Mông Cổ ở Trung Quốc xuống mà thành người Việt Nam.”[2]

Tuy nhiên, vào thập kỷ 1970, nhiều khai quật khảo cổ ở lục địa Đông Nam Á và Nam Dương Tử đã đưa ra ánh sáng sự thực khác: các nền văn hóa ở phía Nam không chỉ có tuổi sớm hơn mà còn tiến bộ hơn phía Bắc rất nhiều. Tiêu biểu là di chỉ Gò Ba Sao ở Tứ Xuyên, Trung Quốc. Đó là một thành phố được xây dựng khoảng 1.600 năm TCN với bức tường dài 2.000m ở phía đông và một bức tường 2.000m ở phía nam, phía tây là một bức tường 1.600m bao quanh diện tích 3,6 km2. Một hệ thống kênh được sử dụng cho tưới tiêu, vận chuyển nội bộ, phòng thủ và thoát lũ. Thành phố được chia thành vùng công nghiệp và khu dân cư, tôn giáo xung quanh một trục trung tâm chi phối. Văn hóa đồ đồng được biết đến khi các nhà khảo cổ khai quật pho tượng đồng lớn nhất thế giới cùng những mặt nạ mang dấu ấn của một nền văn hóa chưa từng biết, có tuổi Carbon phóng xạ là từ thế kỷ VII - XI TCN, có liên hệ với vương quốc Thục cổ xưa. Việc phát hiện tại Gò Ba Sao, cũng như các ngôi mộ Hưng An (兴安) ở Giang Tây, thách thức quan niệm truyền thống cho rằng nền văn minh Trung Quốc lan tỏa từ đồng bằng trung du sông Hoàng Hà. Các nhà khảo cổ học Trung Quốc bắt đầu nói về "nhiều trung tâm sáng tạo làm nên nền văn minh cổ Trung Hoa". 

Nhưng khám phá lớn nhất làm thay đổi quan niệm truyền thống về lịch sử văn hóa phương Đông là việc khai quật di chỉ văn hóa Lương Chử vùng Thái Hồ tỉnh Chiết Giang. Tại đây phát hiện thành phố cổ diện tích 3.000.000 m2, được xây dựng khoảng 3.300 năm TCN, là kinh đô quốc gia cổ, rộng bằng nửa Trung Quốc. Thành phố có bức thành theo hướng Đông Tây dài 1.500-1.700 m, chiều Bắc-Nam khoảng 1.800-1.900 m, hình chữ nhật hơi tròn. Một số phần của bức thành còn lại cao 4m, 40m bề mặt, đáy 60m. Từ vô vàn hiện vật được khai quật cho thấy, đồ gốm tinh xảo, công cụ đá mới đạt tới đỉnh cao, nông nghiệp đã chuyển sang giai đoạn cày đất và làm cỏ. Đặc biệt là bộ sưu tập ngọc khí phong phú, gồm đồ trang sức và ngọc thờ cúng, được chế tác tinh vi, thể hiện sự phân tầng xã hội mạnh, tôn giáo phát triển. Tại đây cũng phát hiện chữ Giáp cốt khắc trên xương, trên yếm rùa ở trình độ trưởng thành. Các học giả Trung Quốc cho rằng: “Thay vì coi Thương, Chu là những nhà nước phương Đông sớm nhất thì danh hiệu này phải nhường cho Lương Chử”. Từ chỗ coi lưu vực Hoàng Hà là nơi phát tích của con người và văn hóa Trung Hoa, người Trung Quốc tới chỗ thừa nhận: “Văn hóa Lương Chử là cội nguồn của văn minh Trung Quốc”.

Vì sao vậy? Một câu hỏi tất yếu nảy sinh! Vì sao một dân tộc được sinh ra tại miền Trung Hoàng Hà, mà cội nguồn văn minh lại ở lưu vực sông Dương Tử? Một câu hỏi làm đảo lộn lịch sử phương Đông! Cũng chính câu hỏi này làm cho khoa học nhân văn thế kỷ XX rơi vào khủng hoảng!

Khoa học nhân văn là khoa học nghiên cứu về hoạt động xã hội của con người. Do vậy, nó phụ thuộc chặt chẽ vào nhân chủng học. Sự khủng hoảng của khoa học nhân văn cho thấy, nhân chủng học có vấn đề. Vấn đề ở đây là xác định không đúng nguồn gốc loài người nói chung cũng như nguồn gốc các chủng tộc phương Đông nói riêng. Sự hình thành sớm và tiến bộ của các nền văn hóa khảo cổ phương Nam cho thấy, quan niệm rằng con người từ Tây Bắc đi xuống đã phá sản. Điều này cố nhiên dẫn tới sự phá sản của khoa học nhân văn hình thành cho tới cuối thế kỷ XX. 

Có thể giải thích như sau: cả ba hệ quy chiếu mà khoa học thế kỷ trước dựa vào để xác định nguồn gốc loài người cũng như dân cư châu Á là không đủ tin cậy. Trước hết là cổ thư Trung Hoa. Dù là những văn bản sớm nhất và có giá trị lịch sử lớn nhưng cổ thư Trung Hoa chỉ được ghi chép từ một vài thế kỷ trước Công lịch. Do vậy, chúng chỉ có thể đề cập những sự kiện 2.000 năm cách nay mà không thể phản ánh về thời quá khứ xa xưa. Mà thời xa xôi bị chìm lấp ấy mới là thời điểm quan trọng nhất trong sự hình thành của loài người. Khi quá đề cao cổ thư Trung Hoa là chúng ta đã trao cho nó cái vai trò vượt qua khả năng của nó! Chúng ta không nghĩ tới điều rằng, dù cho có tới 24 bộ Quốc sử (nhị thập tứ sử) thì tổ tiên của người Trung Hoa cũng chỉ được xây dựng từ truyền thuyết! Cổ thư Trung Hoa không có thẩm quyền gì trong việc xác định nguồn gốc loài người cũng như các dân tộc châu Á! 

Nhân loại cũng dễ dãi trong việc đặt niềm tin vào ngôn ngữ học lịch sử. Thực tế chứng tỏ rằng, ngôn ngữ học lịch sử cùng lắm cũng chỉ xác định mức độ gần gũi giữa hai ngôn ngữ mà không có thẩm quyền quyết định giữa hai ngữ được khảo sát, đâu là mẹ, đâu là con?! Dựa vào ngôn ngữ học lịch sử để phân chia ngôn ngữ rồi từ đó chia ra các tộc người là khiên cưỡng.

Trong thế kỷ trước, phương pháp so sánh hình thái sọ để phân biệt các chủng người dường như là có cơ sở khoa học hơn cả. Quả là, trong một số trường hợp, phương pháp này đưa lại kết quả mong muốn, là phân chia chính xác nhân loại thành những chủng người khác nhau như Australoid, Mongoloid, Europid… Nhưng trong những trường hợp cần sự phân biệt tế vi hơn giữa các sắc tộc thì không đủ tin cậy. Như trường hợp những sọ Indonesian ở Việt Nam khi được xếp vào chủng Australoid, khi lại được xếp vào Mongoloid… dẫn tới sai lầm khi xác định nguồn gốc dân cư Việt Nam.

Từ đây, có thể kết luận, tìm nguồn gốc loài người cũng như các dân tộc là công việc của khoa học tự nhiên. Do khoa học tự nhiên chưa có công nghệ phù hợp để tìm nguồn gốc loài người cũng như các chủng tộc đã dẫn khoa học nhân văn đến sai lầm. Suốt thế kỷ XX, các học giả nói nhiều về người Hoa Hạ, người Hán, người Lạc Việt, người Bách Việt, người Việt Nam… nhưng thực sự tất cả đã không hiểu những người đó là ai, từ đâu ra, có quan hệ với nhau như thế nào? Do vậy, suốt một thế kỷ, khoa học thế giới xây dựng một lâu đài đặt trên nền móng con người từ Tây Bắc di cư xuống Đông Nam làm nên dân cư cùng văn hóa phương Đông. Nhưng nay, khi thực tế khảo cổ phát hiện con người cùng nền văn minh chuyển dịch theo chiều ngược lại, từ phương Nam đi lên, cái “lâu đài khoa học” được xây dựng suốt thế kỷ XX sụp đổ! 

Điều này khiến khoa học nhân văn thế giới rơi vào khủng hoảng. Trong cơn khủng hoảng, một vấn đề quan thiết nảy sinh: cần một công nghệ thích hợp khám phá chính xác nguồn gốc loài người cũng như các chủng tộc phương Đông.

II. Khám phá mới về cội nguồn dân cư phương Đông

Nhân chủng học cổ điển có đóng góp nhất định giúp con người tự nhận thức về mình. Nhưng với phương pháp cùng công cụ hạn chế, nó đành bất lực trước những câu hỏi thiết yếu nhất về nguồn gốc loài người và sự hình thành của các chủng tộc người.

Cuối thế kỷ XX, tại nơi mà nhân chủng học cổ điển dừng lại thì một khoa học nhân chủng mới ra đời, dùng công nghệ di truyền khảo sát sự hình thành và di cư của loài người. Những khám phá đáng tin khẳng định những điều quan trọng nhất:

i. Loài người được sinh ra từ nơi duy nhất là châu Phi, khoảng 180.000 tới 200.000 năm trước;

ii. Trên con đường sang phương Đông, 70.000 trước, người di cư đã tập trung tại đất Việt Nam hôm nay. 

iii. Tại Việt Nam, người tiền sử gồm hai đại chủng Australoid và Mongoloid hòa huyết với nhau rồi con cháu họ hòa huyết tiếp, sinh ra bốn chủng người Việt cổ là Indonesian, Melanesian, Vedoid và Negritoid, đều thuộc loại hình Australoid. Trong đó, chủng Indonesian là đa số, được gọi là người Lạc Việt, giữ vai trò lãnh đạo cộng đồng về xã hội và ngôn ngữ. Rồi từ đây, người Việt cổ lan tỏa ra khắp châu Á và thế giới. Từ đó dẫn tới kết luận: Việt Nam là nơi phát tích của dân cư châu Á cũng như phần lớn nhân loại ngoài châu Phi. 

iv. Trên đất Việt Nam, trong khi phần lớn người di cư gặp gỡ hòa huyết thì có những nhóm nhỏ người Mongoloid đi lên phía Tây Bắc, sống tách biệt trong môi trường lạnh giá. 40.000 năm trước, khi khí hậu được cải thiện, cộng đồng Mongoloid theo hành lang phía Tây đi lên Tây Tạng và chiếm lĩnh đất Mông Cổ. Do giữ được nguồn gen thuần, họ được gọi là người Mông Cổ phương Bắc (North Mongoloid).[3]

 

Tài liệu tham khảo.

1.Vương Đồng Linh. Trung Quốc dân tộc sử. Dẫn theo Việt lý tố nguyên. Kim Định. An Tiêm. Sài Gòn, 1970, trang 52.

2. Đào Duy Anh. Việt Nam văn hóa sử cương. NXB Văn hóa thông tin. H, 2002, trang 22.

3. Hà Văn Thùy. Góp phần nhận thức lại lịch sử văn hóa Việt. NXB Hội Nhà Văn. H, 2016.




The process of population formation in East Asia

The process of population formation in East Asia

Ha Van Thuy

 

Exploring Eastern history is of great scientific interest. But unfortunately, up to now, the path of eastern population formation is still unclear: “Three different models have been emphasized by different researchers. The first model assumes that northern East Asian populations migrated south and mixed with Australoid ancestors who had settled in Southeast Asia. The second model holds that the northern populations of East Asia evolved from southern settlers. The third model assumes that the populations of northern and southern East Asia have evolved independently since the late Pleistocene more than 10,000 years ago.” Still not over, the other challenge is that people out of Africa before or after the Toba incident still have no final say. By default, humanity's elite becomes a Babel people when solving a problem with five unknowns!

In 2006, in the book Finding Vietnamese cultural roots, (1) we presented the history of East Asian population formation with the following points:

i. About 85,000 years ago, humans came out of Africa, into the Arabian Peninsula. Then from here along the Indian Ocean to Southeast Asia. 70,000 years ago, during the Ice Age, the sea level was 130 meters lower than today, two great strains of Australoid (haplogroup M) and Mongoloid (haplogroup N) migrated to Vietnam. Here they met and mixed blood to give birth to four ancient Vietnamese strains: Indonesian (haplogroup O), Melanesian (haplogroup C), Vedoid and Negritoid (haplogroup D) belonging to the Australoid group. Meanwhile, there are small groups of Mongoloid (haplogroup N) going to the Northwest of Vietnam and then because they could not overcome the ice wall blocking the road, they stopped walking and lived as hunter-gatherers.

ii. 50,000 years ago, people from Vietnam migrated to the Sundaland continent, went to the South Pacific islands and occupied Australia. An influx of people through Laos, Thailand, and Myanmar entered India, becoming the Dravidians, the first owners of the subcontinent, which is in a state of derelict after the atomic winter of the eruption of Toba volcano.

iii.40,000 years ago, due to the warming climate, people from Vietnam occupied China, went to Siberia and then 30,000 years ago crossed the Bering Strait to America. From the west of China, an influx of people traveled to Central Asia and then into Europe, contributing to the ancestry of the European people. From Southwest China, an influx of people entered Tibet, Burma and then into Northeast India, becoming the Dravidians, the first owners of the area. Meanwhile, the small Mongoloid community from Northwest Vietnam followed the western corridor to Mongolia. They were hunter-gatherers in the frozen regions. When the Ice Age ended, they domesticated livestock and became nomadic in the grasslands of the Northern Yellow River.

iv- In the North of China due to the cold climate, people live sparsely. Meanwhile, the south is warm, so the population is dense. The Hoa Binh people created Neolithic products, cultivated millet and dried rice, domesticated chickens, dogs, and pigs and brought them to Nam Duong Tu. 9000 years ago, the Viet people went up to build Jiahu agricultural culture. 7000 years ago millet was grown in the Yangshao culture. Here, the Australoid Vietnamese met and mixed blood with the nomadic Mongols, giving birth to the modern Vietnamese of the Southern Mongoloid race. The modern Vietnamese people increased in number, becoming subjects of the Yellow River basin.

v- In the Bronze Age, the Southern Mongoloid people descended to South China and Vietnam, genetically transforming the populations of South China, Vietnam and Southeast Asia to the Southern Mongoloid strain. Since 2000 BC, the entire population of Vietnam belongs to the Southern Mongoloid race.

As an independent researcher, in the context of limited data, I can only give a few outlines. Hopefully, when there are more documents, the picture will be added and edited. At the same time, I also hope that readers and critics will help me complete my ideas. Up to now, after more than 15 years, thanks to rich archaeological and genetic data, science has been able to map East Asia's population at the molecular level. However, determining the origin as well as the path of population formation in the area is still at an impasse. This is a pity because it is only when the matter is cleared up that a true history of the East can be written.

In many published studies, the article Inferring the history of East Asian population from the Y chromosome by two famous Chinese scholars Wang Chuanchao and Li Hui (2) represents this trend. On the basis of the article, we try to evaluate the results and limitations of international scholars to draw lessons for further research.

It is true that three different models for East Asian population history have been proposed. However, there is only one correct model anyway. In a summative treatise, the author needs to give his opinion, confirm the model that he considers the most reliable, and then act on that model. The failure to give an opinion shows that the author is not really confident in his point of view.

In the article, the author makes the following observations:

a. Haplogroup C is the earliest settled group in East Asia.

  “Haplogroup C-M130 may represent one of the earliest settlements in East Asia. Haplogroup C has a high to moderate frequency in the Far East and Oceania, and a lower frequency in Europe and America, but not in Africa (Figure 1). Several geographically specific subclasses of haplogroup C have been identified, namely C1-M8, C2-M38, C3-M217, C4-M347, C5-M356 and C6-P55 [25]. Haplogroup C3-M217 is the most common and highest frequency subclass in the populations of Mongolia and Siberia. Haplogroup C1-M8 is strictly restricted to Japan and Ryukyuan, occurring with a low frequency of about 5% or less. Haplogroup C2-M38 is found in certain local populations on the Pacific islands from eastern Indonesia to Polynesia. Haplogroup C4-M347 is the most common haplogroup among Aboriginal Australians, and has not been found outside of mainland Australia. Haplogroup C5-M356 has been detected with low frequency in India and in East Asia and neighboring regions of Pakistan and Nepal [27,28]. C6-P55 is geographically restricted to the highlands of New Guinea (P55 has been translocated in the latest Y-chromosome tree) [29]. This wide distribution pattern of C-M130 suggests that C-M130 may have arisen somewhere in mainland Asia before modern humans arrived in Southeast Asia. To give a clear picture of the origin and migration of haplogroup C, Zhong et al. imported 12 Y-SNPs and 8 Y-STRs out of 465 haplogroup C individuals from 140 East and Southeast Asian populations. C6-P55 is geographically restricted to the highlands of New Guinea (P55 has been translocated in the latest Y-chromosome tree) [29]. This wide distribution pattern of C-M130 suggests that C-M130 may have arisen somewhere in mainland Asia before modern humans arrived in Southeast Asia. To give a clear picture of the origin and migration of haplogroup C, Zhong et al. imported 12 Y-SNPs and 8 Y-STRs out of 465 haplogroup C individuals from 140 East and Southeast Asian populations.”

Comment.

The excerpt shows that the authors succeeded in determining the distribution of group C according to the Y chromosome in East Asia, but were inadequate when talking about the origin and migration route of this haplogroup. Although known: “Overall south-to-north and east-to-west declines of C3 Y-STR diversity were observed with the highest levels of diversity in Southeast Asia, supporting an open route northward coastal extension of haplogroup C3 in China about 32 to 42 thousand years ago (Figure 2A)” but the authors contradict themselves when they write: "This wide distribution pattern of C-M130 suggests that C-M130 may have arisen somewhere in mainland Asia before modern humans arrived in Southeast Asia." Does that mean there was another migration to Asia before modern humans arrived in Southeast Asia? Is there any evidence for that exodus? Absolutely not! An unfounded speculation shows that the author's research direction is problematic!


Figure 1: Distribution of East Asian population according to the Y. chromosome

Haplogroup C = Melanesian strain

Haplogroup D = Negritos strain

Halogroup N = Mongoloid strain

Halogruop O = Indonesian strain

b. Haplogroup O is the largest population group.

The article wrote:

“Haplogroup O-M175 is the largest haplogroup in East Asia, comprising about 75% of the Chinese population and more than half of the Japanese population and is therefore related to Neolithic migrants (Fig. first). O-M175 generated three downstream haplogroups - O1a-M119, O2-M268, and O3-M122 - accounting for a total of 60% of Y chromosomes in East Asian populations [17,18]. Haplogroup O1a-M119 is common along the Southeast coast of China, occurring with high frequency among Daic speakers and Taiwanese aboriginal people [19]. O2-M268 accounts for about 5% of Chinese [17]. O2a1-M95 is the most frequent subclass of O2, which is the main haplogroup in the Indochinese peninsula, and is also found in many populations in Southern China and Eastern India (such as Munda) [19]. 20]. Another subclass of O2, O2b-M176, is most common in Koreans and Japanese, and also occurs with very little frequency in Vietnamese and Chinese [21,22]. The O3-M122 is the most common haplogroup in China and is widespread throughout East and Southeast Asia, comprising about 50 to 60% of Han people. O3a1c-002611, O3a2c1-M134, and O3a2c1a-M117 are the three main subclasses of O3, each accounting for 12 to 17% of Han people. O3a2c1a-M117 also exhibits high frequencies in Tibetan-Burma populations. Another subclass, O3a2b-M7, has the highest frequency among the Hmong-Mien and Mon-Khmer speaking populations, but makes up less than 5% of the Han population [17,18]. Su et al examined 19 Y-SNPs (including M119, M95 and M122) and three Y-chromosome STRs in a large collection of population samples from a large region of Asia. They concluded that northern populations originated from southern populations following the early Paleolithic formation of East Asia. They also estimated the age of O3-M122 to be 18 to 60 thousand years, which may reflect the age of the blockage event that led to the early settlement of East Asia [4]. In 2005, Shi et al. [18] presented a systematic sampling and genetic screening of haplogroup O3-M122 in more than 2,000 individuals from diverse East Asian populations. Their data show that the O3-M122 haplogroup in southern East Asia is more diverse than the one in northern East Asia, supporting the southern origin of O3-M122. The timing of the early northward migration of the O3-M122 lines in East Asia is estimated at 25 to 30 thousand years... The age of haplogroup O in East Asia is not more than 30 thousand years when estimated from sufficient numbers (>7) of STR markers. Therefore, type O blood is not the earliest Y chromosome brought into East Asia by modern humans.”

Comment:

In addition to showing the distribution of haplogroup O in East Asia, the lead paragraph also shows a consensus with the view that people from Southeast Asia moved to East Asia. However, it is argued that: "The time of the early northward migration of the O3-M122 streams in East Asia is estimated at 25 to 30,000 years" needs to be discussed. From archaeological and genetic findings, haplogroup O came to China together 40,000 years ago (Chu et al., 1998; Stephen Oppenheimer 2003). But perhaps, due to the cold climate, most of them stopped in the southern Yangtze, only massively going up the Yellow River basin when the Ice Age ended. Perhaps the Nanyang Zi bottleneck at the end of the Ice Age reflected in the genes that led to this conclusion.

c. On the genetic heritage of Paleolithic Black Asians.

The article wrote:

“The migratory history of haplogroup D-M174 is the most enigmatic. So far, little is known about the origin and distribution of this haplogroup. This haplogroup is derived from the African haplogroup DE-M1 (YAP insertion) and is related to the short black Asian physical style. Groups E and D are brothers. While haplogroup E was carried westward by tall blacks to Africa, haplogroup D may have been carried eastward by short blacks to East Asia (Figure 3). Haplogroup D-M174 has a high frequency in the Andaman Negritos, northern Tibeto-Burmese populations, and the Japanese Ainu, and also occurs with low frequency in other East and Southeast Asian and Central Asian populations. Figure 1) [20,22,30, 31]. A northern Tibet-Burma population, the Baima-Dee, comprises almost 100% of the D halog group. There are three main subgroups of the D halog group, namely, D1-M15, D2-M55 and D3-P99, and many unclassified halog subgroups. Haplogroup D1-M15 is common in Tibetans, Tangut Chiang and Lolo, and is also found with very low frequency in mainland East Asian populations [32,33]. Haplogroup D2-M55 is restricted to different populations of the Japanese Islands. Haplogroup D3-P99 is found with high frequency in Tibetans and some Tibeto-Burmese minorities in Sichuan and Yunnan provinces residing in close proximity to Tibetans, such as the Pumi and Naxi [32]. Paragroup D* is limited to the Andaman Islands [31], which have been isolated for at least 20 thousand years. Several other small halog groups, also included in D*, can be found around Tibet. Most populations with blood type D have very dark skin, including the Andaman, Tibetan-Burmese, and Mon-Khmer. The Ainu may have pale skin to absorb more ultraviolet rays in high latitude regions. On the origin of haplogroup D, Chandrasekar et al. suggested that CT-M168 induced ionic mutant YAP insertion and D-M174 in South Asia based on their findings of YAP insertion in northeastern Indian tribes and D-M174 in Andaman island residents. 34]. In that case, haplogroup E with YAP insertion may also be of Asian origin. However, this hypothesis is rarely supported by any evidence. If haplogroup D originated in Africa, what is most mysterious is how it moved through populations with haplogroup CF to East Asia. Another mystery is how haplogroup D migrated from Southwest Asia to Japan. It may have passed through mainland East Asia or over Sundaland (Figure 2B). The land route seems to be shorter than the Sundaland line. Shi et al. suggest that the northward expansion of D-M174 into western China may have preceded the migration of other large East Asian clans around 60,000 years ago. These border populations may then have traveled eastward via the northern route through Korea or via the southern route through Taiwan and the Ryukyu land bridge to Japan, where they may have encountered the earlier Australian settlers. The current site of D-M174 in East Asia was probably displaced from eastern China by the later northward migration of haplogroup O and the expansion of the Han Chinese during the Neolithic [32]. However, there has never been any evidence from genetics or archeology that haplogroup D2 or Negritos migrated to eastern China… However, due to lack of data, the history of haplogroup D, as a genetic legacy of the Paleolithic in East Asia, remains a mystery."

Comment

What does the passage say? First, it says, thanks to genetic engineering, the authors discovered the distribution of Haplogroup D in East Asia. But it also shows that they are confused in determining the origin as well as the migration route of this haplogroup. Hypothesis put forward: “This haplogroup is descended from the African haplogroup DE-M1 (YAP insertion) and is related to the short black Asian physical style. Groups E and D are brothers. While haplogroup E was carried westward by tall blacks to Africa, haplogroup D may have been carried eastward by short blacks to East Asia." Does this mean that there has been a departure of haplogroup D from Africa? In fact, this migration did not occur because the escape from Africa of modern people was only successful once in history. Meanwhile, the suggestion of Chandrasekar et al. that: “haplogroup E with YAP insertion may also be of Asian origin,” is not noted! Unfortunately, the authors do not know that, from the morphological survey of ancient Vietnamese skulls and anthropology, haplogroup D was born in Vietnam 70,000 years ago. (3)

d.Recent immigrants to and from the Northwest: N-M231

“Haplogroup O has a sibling haplogroup, N-M231, which is most frequent in northern Eurasia, especially among most of the Uralic ethnic groups, including Finnic, Ugric, Samoyedic and Yukaghir peoples, as well as some Altaic and Eskimo populations to the north. It also occurs with low frequency in East Asia (Figure 1) [30,37]. Detailed analysis of haplogroup N shows a more recent expansion on a counterclockwise route from interior East Asia or southern Siberia about 12 to 14 thousand years ago, which explains the high frequency of haplogroups N in northeastern Europe [37]. Subclass N1a-M128 is found with low frequency in populations of northern China, such as Manchuria, Xibe, Evenk, Korea, and also in some Central Asian Turkic populations. Haplogroup N1b-P43 is about six to eight thousand years old and may have originated in Siberia. N1b is common in the Northern Samoyeds, and also occurs with low to moderate frequency in some other Uralic and Altaic peoples [38,39]. The N1c-Tat subclass most frequently appeared probably in China about 14 thousand years ago and then experienced a series of strong founder or bottleneck effects in Siberia and secondary expansion in Eastern Europe. 37]. These studies traced the origin of haplogroup N in Southwest China and Southeast Asia. So it was a long journey for the first people of haplogroup N to cross the continent from Southeast Asia to Northern Europe. Haplogroup N migration is another piece of evidence for the southern origin of East Asians.”

           

Mongoloid skull cap at the Salkhit site in Northeastern Mongolia about 34,000 years ago

Comment.

The status of Haplogroup N is a complicated but interesting story. In common view, the author of the paper also "traced the origin of haplogroup N in Southwest China and Southeast Asia." Ask: did you find it? No, the Stone Age the area was completely devoid of Mongoloid people! (3) Mongoloid people only appeared here about 2000 BC but are South Mongoloid. So where do Mongoloid people in Southeast Asia go to East Asia? To answer this question, 15 years ago, was based on three facts: i. There is only one migration route to the South. ii. Suggestion by Chu et al.: Mongoloid also came from the south (4) and iii. The 68,000-year-old North Mongoloid remains in Liujiang in Guangxi, close to the Vietnamese border, help us hypothesize: 70,000 years ago, there were separate Mongoloid groups that went to Northwest Vietnam and lived in isolation here. The North Mongoloid skeleton of Liujiang is evidence. About 40,000 years ago, the Mongoloid community from here followed the Bashu-Sichuan corridor to Mongolia. Hunting here until the end of the Ice Age, they domesticated livestock and then became nomadic in the grasslands of the Northern Yellow River. (5) Due to the preservation of the pure genome, they is called the North Mongoloid. The North Mongoloid skullcap fragment 34,000 years ago found in Salkhit Northeastern Mongolia is evidence of this event. (6) Because they left Vietnam 40,000 years ago, there are no remains of them in the stone age on Vietnamese soil. However, the blood of Mongoloid people in Mongolia still bears the imprint of 30,000 years of living on Vietnamese land.

The second key issue is the status of the South Mongoloid: Where did they come from and why did they become the subject of the Asian population? Perhaps the first person to be interested in this was Zhou Jixu (7). He believes that the Southern Mongoloid people at the Bonpo site in Shaanxi province came up from Southeast Asia. The truth is not: in the Stone Age, Southeast Asia did not have Mongoloid people! Based on the location of the Bonpo site and the South Mongoloid genetic code, we believe that when the millet was planted here, the Australoid ancient Viet met and mixed blood with the North Mongoloid, giving birth to the South Mongoloid. The Bonpo site is the birth place of the Southern Mongols. The question why was born later, but the Southern Mongoloid strain became the largest population in Asia? The following can be answered. 70,000 years ago, in Vietnam, two big strains of Australoid and Mongoloid mixed blood, giving birth to the ancient Vietnamese. According to the principle of genetics, the marriage inevitably produces a number of Mongoloid people. But because the number of Australoid people was too large, the next generations were fused, and finally the Mongoloid gene was recessive, leaving only the Australoid strain. However, every Australoid person's blood contains the Mongoloid gene. Therefore, when receiving more genes from the nomad, the amount of Mongoloid blood in the hybrid's body surpassed the limit of the Australoid strain to become a new Southern Mongoloid strain. When adult hybrids mate with their compatriots, they also pass on the Mongoloid genes to their children, making their children also become Southern Mongoloid. Just like that, like in a domino game, with the initial push, all the ancient Viet people will automatically change into South Mongoloid. Anthropologists call it the Mongoloidization of Southeast Asian populations. That is the reason why the Southern Mongoloid people, although born later, became the subject of the East Asian population.

In the past, when we proposed "The Mongoloid people also came from Vietnam", we only had indirect evidence of archeology and vague hints of genetics. Now thanks to many genetic studies, the evidence for this has become extremely solid. In the article The sign of dichotomous monads in the genetic structure of Baiyue (百越遗传结构的一元二分迹象)(8)  Hui Li builds a tree of blood relations of East Asian ethnic groups from the Y chromosome:


From that, the author concludes:

“It is of particular significance that some peoples of the Altai system of the East also harbor a small amount of the M119 mutation. The highest are Buryat with 35%, Nivkh people 6%, Manchu people 5.6%, Mongols 4.2%, Ulchi people 3.8%, Japanese 3.4%, Ewenki people in Yenisey region is 3.2%. In terms of genetics and culture, whether the Baiyue group and the Tungus ethnic group of the Altai system have a relationship of origin or are just ethnic groups that have an exchange relationship and influence each other still needs to be studied clarify.”

Hui Li's announcement refuted the theory "Northern road leads people to East Asia." When applying the theory "The Mongoloid people also came from Vietnam," we easily dispel the doubt of scholar Hui Li: 70,000 years ago, in Vietnam, the Mongoloid community contributed a part of the blood to give birth to the ancient Vietnamese Australoid, the ancestors of the Austronesian population. The rest were brought North, becoming the ancestors of the Altaic, Evenki, Tungusic… As a result, these two distant communities are of the same origin.

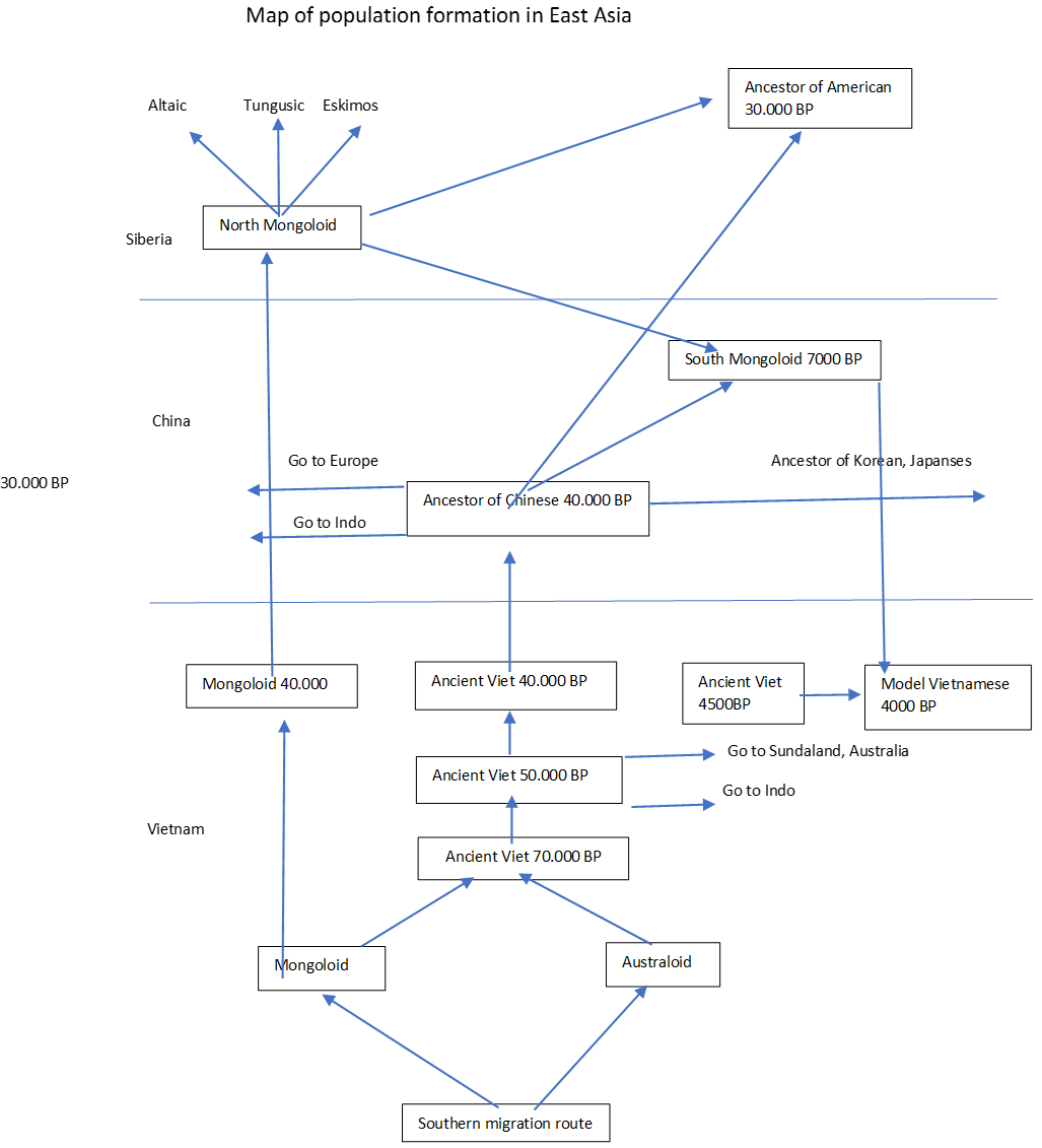
We map the process of population formation in East Asia as follows.



 

Conclude.

The above analysis shows that two scholars Chuan-Chao Wang and Hui Li have succeeded in mapping the East Asian population at the molecular level, but are still powerless in determining the origin and route of the Eastern population. This is also the situation of most other scholars. It seems that we are used to hearing the chorus at the end of each article: "Hopefully when sequence gene more, we will have an answer..." In fact, it is not a lack of gene sequencing publication but the lack of the exactly answer to the way out of Africa by man! Not only that, there is a danger that most authors lean towards the scenario "A large number of Chinese peasants went down, replacing the Australoid natives who made up the population of Southeast Asia today." (8) Most Chinese authors support the above option because it leads to "scientific conclusions": "Vietnamese people are descendants of Chinese people." From this idea, there is a Chinese politician who "admonished stray child Vietnam to back home" (!) Not understanding because they forgot or didn't know that, if that is true, the biodiversity of Vietnamese people must be low than the Chinese! However, most genetic studies confirm: “Vietnamese people have the highest diversity in Asia.” This affirms that there is absolutely nothing that "a large number of Chinese farmers have come down to replace the indigenous people, making up the population of Southeast Asia."

Until the end of the twentieth century, the peoples of East Asia still believed that their ancestor was the Peking Man Homo pekinensis. But in the new era, molecular genetics turned everything upside down when declaring that all mankind had a common ancestor Homo sapiens appeared in Africa 300,000 years ago. From Africa, prehistoric people came out to make up the world population. Therefore, the history of the Eastern people needs to be rewritten. But how to write when anthropologists are still arguing about the human way out of Africa?!

Whereas 15 years ago, in our pamphlet, we presented the basic picture of East Asian prehistoric. In the following years, thanks to updating valuable archaeological and genetic materials, we published many of articles and books, including Rewriting Chinese history, The Formation Process of The Origin, And Culture Of The Viet People, Out of Vietnam Explore In The World,(9) printed in USA, released on amazon, presents a more complete East Asian history. We also have academic exchanges in seminars, debates with leading historians in the country… Our discovery has reached millions of Vietnamese at home and abroad. Unfortunately, as an independent researcher and our views are too different from mainstream academia, we are not supported by the Vietnamese government. We also do not have the conditions to publish in international journals, so foreign scholars do not know about our work. Only associate professor Liam C. Kelly, after many years of opposing us, in 2020 in the text 'THE CENTRALITY OF “FRINGE HISTORY”: DIASPORA, THE INTERNET AND A NEW VERSION OF VIETNAMESE PREHISTORY'' admitted: “ In Vietnam, there exists a “history of the fringes,” writing a new version of Vietnamese history.”(10)

There exists the paradox that, while the fundamental problems of East Asian history have been solved for many years, world scholars are wasting time and effort pushing the opened doors. Therefore, we are forced to write this article, clearly stating the inadequacies of the current world academics and suggest that scientists read and then criticize our ideas. We will be very grateful if you point out your mistake so that we can learn.

Thanks to the articles of two scholars Wang and Li for valuable materials.

                                                                                                          Saigon, January 2021

Tài liệu tham khảo

1.      Hà Văn Thùy. Tìm lại cội nguồn văn hóa Việt. NXB Văn học, H. 2006

2.      Chuan-Chao Wang and Hui Li. Inferring human history in East Asia from Y chromosomes https://investigativegenetics.biomedcentral.com/articles/10.1186/2041-2223-4-11

3.      Nguyễn Đình Khoa. Nhân chủng học Đông Nam Á. NXB DH&THCN. H,1083

4.      Chu et al. Genetic Relationship of Population in China. https://www.ncbi.nlm.nih.gov/pmc/articles/PMC21714/

5.      Hà Văn Thùy. Out Of Vietnam Explore Into The World.  August 1, 2021

https://www.amazon.com/dp/B09BL6NBGD?ref_=pe_3052080_397514860                                                             

       6.   Thibaut Devièse at al. Compound-specific radiocarbon dating and mitochondrial DNA analysis of the Pleistocene hominin from Salkhit Mongolia. https://www.nature.com/articles/s41467-018-08018-8 )

       7.  Zhou Jixu. The Rise of Agricultural Civilization in China: The Disparity between Archeological Discovery and the Documentary Record and Its Explanation.

https://books.google.com.vn/books/about/Sino_Platonic_Papers.html?id=PmQqnQEACAAJ&redir_esc=y                                                                                                                                        

8.      S. Pischedda et al. Phylogeographic and genome-wide investigations of Vietnam ethnic groups reveal signatures of complex historical demographic movements.

 https://www.nature.com/articles/s41598-017-12813-6

9.      Rewriting Chinese history

https://www.amazon.com/dp/1989993680/ref=sr_1_1?dchild=1&keywords=rewriting+chinese+history&qid=1615764050&sr=8-1

 The Formation Process of The Origin, And Culture of The Viet People https://www.amazon.com/dp/1989993303

 Out of Vietnam Explore in The World

https://www.amazon.com/dp/B09BL6NBGD?ref_=pe_3052080_397514860

10.   Kelley, L. C. The centrality of “fringe history”: Diaspora, the Internet and a new version of Vietnamese prehistory.

 International Journal of Asia Pacific Studies 16 (1): 71–104, https://doi.org/10.21315/ijaps2020.16.1.3